EDX - Warehouse Management System Integration#
Allgemein#
Mit dem EDX AddOn WMS wird eine grundlegende WMS (Warehouse Management System) Schnittstelle zur Verfügung gestellt.
Mit der WMS Schnittstelle können Logistikunternehmen an Microsoft Dynamics 365 Business Central1 angebunden werden. Der Nachrichtenaustausch erfolgt bidirektional. Somit können Warenein-/ausgänge an das Logistikunternehmen gemeldet werden und Rückmeldungen entsprechend in Microsoft Dynamics 365 Business Central1 verarbeitet werden. Der Bestandsabgleich ist über die Inventur-Nachricht möglich.
Die EDX WMS Zwischenbelege können über die Anwendersuche mit dem Begriff "WMS“ abgerufen werden.
Voraussetzungen EDX Version#
Mindestens:
- EDX 21.0.46734.0
- EDX WMS 21.0.46590.0
Hinweis
In der Version EDX WMS Addon V14.1.0.11 stehen folgende Funktionen nicht zur Verfügung:
• GS1 Empfangsbestätigung senden / empfangen
• Übertragen von PDF Dateien, z.B. Proforma Lieferschein, innerhalb der Instruction-Nachrichten als Base64 codiertes Dokment
Einrichtung#
EDX Einrichtungsassistent#
Nach der App-Installation erfolgt die Einrichtung mit dem EDX Einrichtungsassistenten. Dieser Einrichtungsassistent ist über das Menüband des EDX Setup ("Weitere Optionen“ > "Aktion“ > "Einrichtung“ > "EDX Einrichtungsassistent“) aufrufbar. Der EDX Einrichtungsassistent wird gestartet. Über die Auswahl "Allgemein“ werden die erforderlichen Belegarten sowie Nummernserien erstellt (siehe "EDX Einrichtungsassistent“).
EDX Einrichtung WMS#
Im Inforegister WMS können folgende Parameter für die Schnittstelle festgelegt werden:
| Bereich | Parameter | Beschreibung |
|---|---|---|
| Warenausgangs-rückmeldung von WMS an Microsoft Dynamics 365 Business Central1 (Outbound Notification) | Zusteller in Warenausgang übernehmen | An: Gibt an, dass der Zusteller vom Verkaufsauftrag in den Warenausgang übertragen werden soll. Die Übertragung des Zustellers erfolgt vor dem Buchen des Warenausgangs. Aus: Bei dem Buchen des Warenausgangs wird der eingestellte Zusteller des Warenausgangskopf verwendet. |
| Liefern und Fakturieren | An: Bei dem Buchen des Warenausgang wird die Lieferung und Rechnung erstellt. Aus: Es wird nur die Lieferung gebucht. |
|
| Warenausgang von Microsoft Dynamics 365 Business Central1 an WMS (Outbound Instruction) | Artikelstückliste senden | An: Wenn zu dem Artikel eine Montageauftrag existiert, dann werden die Komponenten des Montageauftrags in der Ausgangsnachricht übertragen. Aus: Die Komponenten werden nicht mit der Ausgangsnachricht versendet. |
| Lagerbestand von WMS an Microsoft Dynamics 365 Business Central1 (Inventory Notification) | Gesperrte Artikel überlesen | An: Wenn die Lagerbestandsmeldung einen gesperrten Artikel enthält, dann wird dieser nicht verarbeitet. Aus: Die Verarbeitung wird mit einem Fehler abgebrochen sobald ein gesperrter Artikel zurückgemeldet wird. Hinweis Die Nachrichtenverarbeitung wird komplett abgebrochen. Dies gilt auch für die folgenden Parameter aus dem Bereich "Lagerbestand von WMS an Microsoft Dynamics 365 Business Central1“. |
| Fehlende Artikel überlesen | An: Wenn die Lagerbestandsmeldung einen nicht vorhandenen Artikel enthält, dann wird dieser nicht verarbeitet. Aus: Die Verarbeitung wird mit einem Fehler abgebrochen, sobald ein Artikel zurückgemeldet wird, welcher nicht im Microsoft Dynamics 365 Business Central1 Artikelstamm vorhanden ist. |
|
| Fehlende Seriennummer/Charge überlesen | An: Wenn die Lagerbestandsmeldung einen Seriennummern-/Chargenpflichtigen Artikel ohne Seriennummer/Charge zurückmeldet, dann wird dieser nicht verarbeitet. Aus: Die Verarbeitung wird mit einem Fehler abgebrochen, wenn ein Seriennummern-/Chargenpflichtigen Artikel ohne Seriennummer/Charge zurückmeldet wird. |
EDX Partner#
Für den Datenaustausch zwischen Microsoft Dynamics 365 Business Central1 und dem Logistikunternehmen muss ein EDX Partner erstellt werden.
Der EDX Partner wird z.B. vom Typ "Kontakt“ erstellt. Innerhalb dieser Dokumentation wird der EDX Partner "WMS“ verwendet.
EDX Belegarten#
Dem zuvor erstellten EDX Partner werden folgende EDX Belege zugeordnet:
KUMAVISION Inhouse Format#
| Beleg | Beschreibung | Belegrichtung aus Sicht von BC |
|---|---|---|
| WMS INVENTORY IMP | Lagerbestand vom Logistikunternehmen an Microsoft Dynamics 365 Business Central1 s. KUMA WMS Guideline "WMS Inventory Notification“ | Eingehend |
| WMS WHSE RECEIPT EXP | Wareneingang von Microsoft Dynamics 365 Business Central1 an Logistikunternehmen s. KUMA WMS Guideline "WMS Inbound Instruction“ | Ausgehend |
| WMS WHSE RECEIPT IMP | Wareneingang von Logistikunternehmen an Microsoft Dynamics 365 Business Central1 s. KUMA WMS Guideline "WMS Inbound Notification“ | Eingehend |
| WMS WHSE SHIPMENT EXP | Warenausgang von Microsoft Dynamics 365 Business Central1 an Logistikunternehmen s. KUMA WMS Guideline "WMS Outbound Instruction“ | Ausgehend |
| WMS WHSE SHIPMENT IMP | Warenausgang von Logistikunternehmen an Microsoft Dynamics 365 Business Central1 s. KUMA WMS Guideline "WMS Outbound Notification“ | Eingehend |
| WMS WHSE SHIPMENT STATUS IMP | Warenausgangs-Status von Logistikunternehmen an Microsoft Dynamics 365 Business Central1 s. KUMA WMS Guideline "WMS Outbound State Notification“ | Eingehend |
| GS1 APP REC ACK EXP | GS1 Application Receipt Acknowledgement Export Die Zuordnung ist nur dann erforderlich, wenn für eine eingehende Nachricht eine Empfangsbestätigung versendet werden soll (siehe Abschnitt "GS1 Application Receipt Acknowledgement"). | Ausgehend |
| GS1 APP REC ACK IMP | GS1 Application Receipt Acknowledgement Export. Die Zuordnung ist nur dann erforderlich, wenn für eine ausgehende Nachricht eine Empfangsbestätigung empfangen werden soll (siehe Abschnitt "GS1 Application Receipt Acknowledgement"). | Eingehend |
GS1 Warehousing Messages (Subset Raben)#
Die folgenden GS1 Nachrichten weichen möglicherweise von den original GS1 Nachrichten ab, da diese Anpassungen für das Logistikunternehmen RABEN beinhalten.
| Beleg | Beschreibung | Belegrichtung aus Sicht von BC |
|---|---|---|
| GS1V3.2R INVENTORY IMP | Lagerbestand vom Logistikunternehmen an Microsoft Dynamics 365 Business Central1 s. GS1 Logistics Inventory Report. | Eingehend |
| GS1V3.2R WHSE RECEIPT EXP | Wareneingang von Microsoft Dynamics 365 Business Central1 an Logistikunternehmen s. GS1 Warehousing Inbound Instruction. | Ausgehend |
| GS1V3.2R WHSE RECEIPT IMP | Wareneingang von Logistikunternehmen an Microsoft Dynamics 365 Business Central1 s. GS1 Warehousing Inbound Notification. | Eingehend |
| GS1V3.2R WHSE SHIPMENT EXP | Warenausgang von Microsoft Dynamics 365 Business Central1 an Logistikunternehmen s. GS1 Warehousing Outbound Instruction. | Ausgehend |
| GS1V3.2R WHSE SHIPMENT IMP | Warenausgang von Logistikunternehmen an Microsoft Dynamics 365 Business Central1 s. GS1 Warehousing Outbound Notification. | Eingehend |
Nach Abschluss der Testphase sollten alle EDX Belege auf die automatische Verarbeitung eingestellt werden.
Lagerort#
Der eingerichtete EDX Partner muss in dem zugehörigen Lagerort eingetragen werden.
Innerhalb dieser Dokumentation wird der EDX Partner "WMS“ dem Lagerort "GELB“ zugewiesen.
Hierdurch werden Warenein- sowie Warenausgänge für den Lagerort "GELB“ an das Logistikunternehmen "WMS“ gemeldet.
Der ausgewählte Lagerort sollte über folgende Optionen verfügen:
| Logistik | Zustand |
|---|---|
| Wareneingang erforderlich | Ja |
| Warenausgang erforderlich | Ja |
| Kommissionierung erforderlich | Nein |
Im Lagerort kann der Kreditor, welcher dem Logistikunternehmen entspricht, hinterlegt werden.
Im Feld "Unsere Kontonummer“ des Kreditor muss die vom Logistikunternehmen vergebene Debitornummer eingetragen sein.
Logistik Einrichtung#
Für die Verbuchung von Warenein-/ausgängen, ist es erforderlich die Warenein-/Warenausgangs-Buchungsmethode in der "Logistik Einrichtung“ auf "Abbruch und ersten Buchungsfehler anzeigen“ umzustellen.
Wenn die Buchungsmethode auf "Buchungsfehler werden nicht verarbeitet“ eingestellt ist, und es tritt während der Buchung ein Fehler auf, dann wird dieser von EDX nicht registriert und alle zugehörigen Schnittstellendatensätze erhalten den Status "NAV Beleg erzeugt“, obwohl keine Buchung stattgefunden hat.
Warenausgang von BC an WMS (Outbound Instruction)#
Allgemein#
Auszug aus Microsoft Dynamics 365 Business Central1 Onlinehilfe:
[...] Wenn Sie Artikel aus einem Lagerort liefern, der so eingerichtet wurde, dass die Bearbeitung des Warenausgangs erforderlich ist, können Sie den Warenausgang nur auf der Basis von Herkunftsbelegen erfassen, die andere Abteilungen Ihres Unternehmens für die Bearbeitung freigegeben haben.
Normalerweise erstellt der Mitarbeiter, der für die Lieferung verantwortlich ist, einen Warenausgang. Das folgende Verfahren beschreibt, wie Sie den Versand in der Standardversion von Microsoft Dynamics 365 Business Central1 manuell erstellen.
- Wählen Sie das Symbol aus, geben Sie Warenausgänge ein, und wählen Sie dann den zugehörigen Link.
- Wählen Sie die Aktion Neu aus. Füllen Sie die Felder auf dem Inforegister Allgemein aus. Beim Abrufen der Herkunftsbelegzeilen werden einige der Informationen in jede Zeile kopiert.
- Wählen Sie die Herkunftsbelege holen Aktion aus. Die Seite Herkunftsbelege wird geöffnet. Aus einem neuen oder offenen Warenausgang können Sie die Seite Filter z. Holen v. Herk.-Bel. nutzen, um die Zeilen des freigegebenen Herkunftsbelegs zu erhalten, die festlegen, welche Artikel geliefert werden sollen.[...]
Ablauf Anwender/EDX#
Nach Eingabe des Lagerortcode "GELB“ im Inforegister Allgemein, werden die Felder im Inforegister EDX initialisiert.
Für den automatischen EDX Belegversand müssen folgende Bedingungen erfüllt sein:
| Feld siehe Inforegister EDX im Warenausgang | Beschreibung |
|---|---|
| Externes WMS = Ja | Die Initialisierung erfolgt gemäß den ausgewähltem Lagerort |
| Freigegeben = Ja | |
| EDX Status = Unverarbeitet | |
| EDX Partner = Partner-Nr. aus Lagerorteinrichtung |
Folgende Herkunftsbelege werden von der EDX WMS Schnittstelle unterstützt:
- Verkaufsaufträge
- Ausgehende Umlagerungen
- Einkaufsreklamationen
- Serviceaufträge
Nach Freigabe des Warenausgang erfolgt der Nachrichtenversand an das Logistikunternehmen.
Sollte der Beleg "WMS WHSE SHIPMENT EXP“ nicht für die automatische Verarbeitung konfiguriert sein, dann kann der Warenausgang mit der Aktion "EDX Warenausgang senden“ manuell versendet werden.
Bei dem Nachrichtenversand wird pro Herkunftsbeleg/Herkunftsnummer eine Nachricht im EDX Ausgang erstellt.
Der erstellte EDX Ausgang kann mit der Aktion: "Zeile > EDX > Ausgang " abgerufen werden.
In einer weiteren Transaktion erfolgt die Übertragung des Ausgangsposten.
Serien- / Chargennummer#
Die Serien- / Chargennummern werden von dem Logistikunternehmen zurückgemeldet.
Eine Erfassung im Warenausgang ist grundsätzlich nicht erforderlich. Wenn im Warenausgang Serien- oder Chargennnummern erfasst werden, dann werden diese an das Logistikunternehmen gemeldet.
Montage des Endartikels im Logistikunternehmen#
Wenn die Montage des Endartikel im WMS stattfindet, dann kann die Artikelstückliste mit der WMS Schnittstelle an das Logistikunternehmen versendet werden.
Die Stückliste wird exportiert, wenn in der EDX Einrichtung der Schalter "Artikelstückliste senden“ aktiviert ist und der aktuelle Artikel über eine Montage- oder Fertigungsstückliste verfügt.
Proforma Lieferschein / Rechnung#
Innerhalb der Schnittstelle können PDF Dateien als base64 verschlüsselte Zeichen übermittelt werden.
Die Übermittlung ist aktuell nur für Verkaufsaufträge möglich.
Für die Übermittlung muss in der EDX Nachrichteneinrichtung (WMS WHSE SHIPMENT EXP) der Schalter "Einbinden des zugehörigen PDF Dokuments“ aktiviert werden. In der "Berichtsauswahl Verkauf“ müssen die zu übertragenden Berichte mit dem Schalter "Für WMS verwenden“ gekennzeichnet werden.
Hinweis
Die Berichte "Proforma Lieferschein“ sowie "Proforma Rechnung“ sind nicht Bestandteil der WMS Schnittstelle.
Lagerort / Lagerplatz#
Bei Einsatz der App "KUMAVISION Quality Management" werden Lageplätze verwendet. Die WMS Schnittstelle meldet den Warenausgangslagerplatz an das Logistikunternehmen.
WMS Auftragsnummer / Transportnummer#
Die vom Logistikunternehmen verwendete Auftragsnummer sowie Transportnummer wird im Inforegister EDX angezeigt.
Warenausgang erneut von BC an WMS senden#
Sollte es erforderlich sein, einen Warenausgang erneut an das WMS zu senden, dann kann dies mit der Aktion "EDX Status zurücksetzen“ durchgeführt werden.
Sollte der Beleg "WMS WHSE SHIPMENT EXP“ nicht für die automatische Verarbeitung konfiguriert sein, dann kann der Warenausgang mit der Aktion "EDX Warenausgang senden“ manuell versendet werden.
Hinweis
Der erneute Nachrichtenversand sollte vorab mit dem WMS abgestimmt werden.
Wenn das WMS bereits mit der Kommissionierung begonnen hat, sind in der Regel keine Änderungen mehr möglich.
Warenausgang von Übertragung ausschließen#
In manchen Fällen kann es vorkommen, dass der erstellte Warenausgang nicht an das WMS gesendet werden soll. Dies ist z.B. dann der Fall, wenn der Warenausgang nur für interne Verarbeitungszwecke erstellt wurde.
Hierzu muss der Status des Warenausgangs auf "Offen“ eingestellt sein. Anschließend kann der Schalter "Externes WMS“ im Inforegister EDX auf "Aus“ eingestellt werden. Beim Umschalten wird folgende Abfrage angezeigt:
Beim Freigegen des Warenausgangs erfolgt keine Übertragung an das externe WMS. Sind Sie sicher?
Montageauftrag#
Wenn für die Warenausgangzeile ein Montageauftrag vorliegt, dann werden die Komponenten des Montageauftrags mit der Nachricht "Outbound Instruction“ an das Logistikunternehmen übertragen.
Die Übertragung erfolgt gemäß folgenden Bedingungen:
| Bedingung | Beschreibung |
|---|---|
| EDX Einrichtung | Der Konfigurationsschalter "Stückliste übertragen“ muss eingeschaltet sein. |
| Verkaufszeilen | Die Verkaufszeile im Warenausgang muss mit einem Montageauftrag verknüpft sein. |
Warenausgangs-Status von WMS an BC (Outbound State Notification)#
Allgemein#
Mit der Nachricht "WMS WHSE SHIPMENT STATUS IMP“ werden die Statusrückmeldungen vom Logistikunternehmen verarbeitet.
Die Nachricht kann mit dem WMS Zwischenbeleg "WMS Warenausgang Status“ bearbeitet werden.
Aktuell stehen folgende Status-Rückmeldungen zur Verfügung:
| Status | Beschreibung |
|---|---|
| 0 = Vorbereitung der Kommissionierung | Die Warenausgangsnachricht wurde an das WMS übermittelt. Die Kommissionierung sollte in Kürze erfolgen. |
| 1 = Kommissionierung wurde begonnen. | |
| 2 = Kommissionierung wurde abgeschlossen | Die Lieferung sollte in Kürze erfolgen. |
| 3 = Kommissionierung wurde abgebrochen | Das WMS hat die Kommissionierung abgebrochen. Rücksprache mit dem WMS erforderlich. |
WMS Zwischenbeleg#
Aktion Prüfen#
Folgende Prüfungen werden ausgeführt:
| Status | Beschreibung |
|---|---|
| Warenausgangs-Nr. | Logistikbeleg muss existieren. |
| Warenausgangs-Zeilennummer | Logistikbelegzeile muss existieren. |
| Herkunftsnummer | Wenn übermittelt, dann muss die Herkunftsnummer mit der Herkunftsnummer aus der Logistikbelegzeile übereinstimmen. |
Aktion Aktualisieren#
Der zurückgemeldete Status wird in die Warenausgangszeile übertragen.
Warenausgang#
Der gemeldete WMS Bearbeitungszustand wird in der Warenausgangszeile mit dem Feld "WMS Status“ angezeigt.
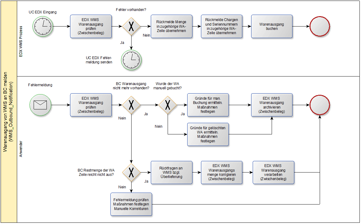
Warenausgang von WMS an BC (Outbound Notification)#
Allgemein#
Mit der Nachricht "WMS WHSE SHIPMENT IMP“ werden die Lieferungen vom Logistikunternehmen verarbeitet.
Die Nachricht kann mit dem WMS Zwischenbeleg "WMS Warenausgang“ bearbeitet werden.
Ablauf Anwender/EDX#
Das folgende Schaubild zeigt den automatischen Ablauf der Nachrichtenverarbeitung.
Voraussetzung EDX Nachrichteneinrichtung:
- Automatische Verarbeitung ist aktiviert.
- BC Dokument freigeben ist aktiviert.
- BC Dokument buchen ist aktiviert.
Das Buchungsdatum sollte auf "Eingangsbelegdatum“ eingestellt werden. In diesem Fall wird das Buchungsdatum vom Logistikunternehmen verwendet.
WMS Zwischenbeleg#
Serien- / Chargennummer#
Die vom Logistikunternehmen zugeordneten Serien- / Chargennnummern können mit der Aktion "Artikelverfolgung“ innerhalb der Zeilen abgerufen werden.
Montageauftrag#
Wenn das Logistikunternehmen die Montage des Fertigartikel durchführt, dann können die vom Logistikunternehmen verwendeten Komponenten mit der Aktion "Stückliste“ innerhalb der Zeilen abgerufen werden.
Hinweis
Aktuell wird der zugehörige Fertigungsauftrag in Microsoft Dynamics 365 Business Central1 nicht automatisch von der Schnittstelle gebucht.
Packmittel#
Die vom Logistikunternehmen verwendeten Packmittel können mit der Aktion "Packmittel“ innerhalb der Zeilen abgerufen werden.
Die Übersicht enthält die SSCC/NVE sowie die jeweilige Paketverfolgungsnummer.
Hinweis
Die Packmittel werden beim Buchen des Warenausgangs an die zugehörige Verkaufslieferung übertragen. In der gebuchten Verkaufslieferung können die Packmittel mit der Aktion "EDX Packliste“ abgerufen werden.
Packliste#
Mit der Packliste werden die zurückgemeldeten Packmittel in hierarchischer Form dargestellt.
Für diese Darstellung muss das Logistikunternehmen zurückmelden, welches Packmittel in welchem Packmittel enthalten ist.
Wenn Umverpackungen für mehrere Herkunftsbelege verwendet werden, dann reicht es aus, die Umverpackung bei ihrer ersten Verwendung zu melden. Bei den Folge-Herkunftsbelgen wird lediglich auf die zugehörige Umverpackung verwiesen (Contained in SSCC/NVE).
Beispiel:
| Type | Package Tracking No. | SSCC/NVE | Contained in SSCC/NVE | Package Description |
|---|---|---|---|---|
| Outer | 202103090000000001 | CONTAINER | ||
| Outer | DHL12334457563233 | 202103080000000000 | 202103090000000001 | PALETTE 1 |
| Inner | DHL12334457563234 | 202103080000000001 | 202103080000000000 | KLT |
| Inner | DHL12334457563235 | 202103080000000002 | 202103080000000000 | KLT |
| Additional | 202103080000000002 | BLISTER | ||
| Additional | 202103080000000002 | BLISTER |
Lagerort / Lagerplatz#
Bei Einsatz der App "KUMAVISION Quality Management" werden Lageplätze verwendet.
Der vom Logistikunternehmen zurückgemeldete Lagerplatz wird nicht verarbeitet.
Innerhalb der Schnittstelle wird davon ausgegangen, dass der im Warenausgang angegebene Lagerplatz dem Liefer-Lagerplatz entspricht.
Aktion Prüfen#
Folgende Prüfungen werden ausgeführt:
| Status | Beschreibung |
|---|---|
| Warenausgangs-Nr. | Logistikbeleg muss existieren. |
| Warenausgangs-Zeilennummer | Logistikbelegzeile muss existieren. |
| Herkunftsnummer | Wenn übermittelt, dann muss die Herkunftsnummer mit der Herkunftsnummer aus der Logistikbelegzeile übereinstimmen. |
| Artikelnummer | Artikelnummer muss existieren und mit Logistikbelegzeile übereinstimmen. |
| Variante | Variante muss existieren und mit Logistikbelegzeile übereinstimmen. |
| Menge zu Liefern | Muss <= Restmenge der Logistikbelegzeile sein. |
| Seriennummer/Chargen | Müssen vorhanden sein, wenn der Artikel Chargen- oder Seriennummernpflichtig ist. |
Aktion Buchen#
- Buchungsdatum des Logistibeleg wird gemäß EDX Nachrichteneinrichtung eingestellt.
- WMS Auftragsnummer / Transportnummer wird in den Logistikbeleg übernommen.
- Menge zu liefern wird in Logistikbelegzeile übernommen.
- Seriennummer/Chargen werden in Herkunfsbeleg übernommen.
- Warenausgang wird gebucht, wenn dies in der EDX Nachrichteneinrichtung eingestellt ist.
- Packmittel werden an die gebuchte Verkaufslieferung übertragen.
Warenausgang#
WMS Auftragsnummer / Transportnummer#
Die vom Logistikunternehmen verwendete Auftragsnummer sowie Transportnummer wird im Inforegister EDX angezeigt.
Wareneingang von BC an WMS (Inbound Instruction)#
Allgemein#
Auszug aus Microsoft Dynamics 365 Business Central1 Onlinehilfe:
[...]Wenn Artikel bei einem Lager ankommen, das für die Bearbeitung des Wareneingangs eingerichtet wurde, müssen Sie die Zeilen des freigegebenen Herkunftsbelegs abrufen, der ihren Wareneingang ausgelöst hat. Wenn Sie Lagerplätze nutzen, können Sie entweder den eingetragenen Standardlagerplatz akzeptieren oder, wenn der Artikel nie zuvor in diesem Lager verwendet wurde, tragen Sie den Lagerplatz ein, in den der Artikel eingelagert werden soll. Sie müssen dann die Mengen der Artikel eingeben, die Sie erhalten haben, und den Wareneingang buchen.
Nachfolgend wird erläutert, wie Artikel mit einer Bestellung empfangen werden. Die Schritte für Verkaufsreklamationen und Umlagerungsaufträgen sind ähnlich.
- Wählen Sie das Symbol aus, geben Sie Wareneingänge ein, und wählen Sie dann den zugehörigen Link.
- Wählen Sie die Aktion Neu aus. Füllen Sie die Felder auf dem Inforegister Allgemein aus. Beim Abrufen der Herkunftsbelegzeilen werden einige der Informationen in jede Zeile kopiert. Für Lagerkonfigurationen mit gesteuerte Einlagerung und Kommissionierung: Wenn der Lagerort eine Vorgabezone und einen Vorgabelagerplatz für Wareneingänge hat, werden die Felder Zonencode und Lagerplatzcode automatisch ausgefüllt, Sie können diese jedoch bei Bedarf ändern.
- Wählen Sie die Herkunftsbelege holen Aktion aus. Die Seite Herkunftsbelege wird geöffnet. Aus einem neuen oder offenen Wareneingang können Sie die Seite Filter z. Holen v. Herk.-Bel. nutzen, um die Zeilen des freigegebenen Herkunftsbelegs zu erhalten, die festlegen, welche Artikel erhalten oder geliefert werden sollen.
a) Wählen Sie die Filter zum Holen von Herk.-Belegen verwenden Aktion aus.
b) Um einen neuen Filter einzurichten, geben Sie einen beschreibenden Code in das Feld Code ein, und klicken Sie auf Aktionen Bearbeiten.
c) Legen Sie die Art von Herkunftsbelegzeilen fest, die Sie abrufen möchten, indem Sie die jeweiligen Filterfelder ausfüllen.
d) Wählen Sie die Aktion Ausführen aus.[...]
Ablauf Anwender/EDX#
Nach Eingabe des Lagerortcode "GELB“ im Inforegister Allgemein, werden die Felder im Inforegister EDX initialisiert.
Für den automatischen EDX Belegversand müssen folgende Bedingungen erfüllt sein:
| Feld siehe Inforegister EDX im Wareneingang | Beschreibung |
|---|---|
| Externes WMS = Ja | Die Initialisierung erfolgt gemäß dem ausgewähltem Lagerort |
| Freigegeben = Ja | |
| EDX Status = Unverarbeitet | |
| EDX Partner = Partner-Nr. aus Lagerorteinrichtung |
Folgende Herkunftsbelege werden von der EDX WMS Schnittstelle unterstützt:
- Einkaufsbestellungen (nicht Fremdarbeit)
- Eingehende Umlagerungen
- Verkaufsreklamationen
Nach Freigabe des Wareneingangs erfolgt der Nachrichtenversand an das Logistikunternehmen.
Sollte der Beleg "WMS WHSE RECEIPT EXP“ nicht für die automatische Verarbeitung konfiguriert sein, dann kann der Wareneingang mit der Aktion "EDX Wareneingang senden“ manuell versendet werden.
Bei dem Nachrichtenversand wird pro Herkunftsbeleg/Herkunftsnummer eine Nachricht im EDX Ausgang erstellt.
Der erstellte EDX Ausgang kann mit der Aktion: "Zeile > EDX > Ausgang" abgerufen werden.
In einer weiteren Transaktion erfolgt die Übertragung des Ausgangsposten.
Serien- / Chargennummer#
Die Serien- / Chargennummern werden von dem Logistikunternehmen zurückgemeldet. Eine Erfassung im Wareneingang ist grundsätzlich nicht erforderlich.
Lagerort / Lagerplatz#
Bei Einsatz der App "KUMAVISION Quality Management" werden Lageplätze verwendet. Die WMS Schnittstelle meldet den Wareneingangslagerplatz an das Logistikunternehmen.
Wareneingang erneut von BC an WMS senden#
Sollte es erforderlich sein, einen Wareneingang erneut an das WMS zu senden, dann kann dies mit der Aktion "EDX Status zurücksetzen“ durchgeführt werden.
Sollte der Beleg "WMS WHSE RECEIPT EXP“ nicht für die automatische Verarbeitung konfiguriert sein, dann kann der Wareneingang mit der Aktion "EDX Wareneingang senden“ manuell versendet werden.
Hinweis
Der erneute Nachrichtenversand sollte vorab mit dem WMS abgestimmt werden.
Wenn das WMS bereits mit der Verarbeitung des Wareneingangs begonnen hat, sind in der Regel keine Änderungen mehr möglich.
Wareneingang von Übertragung ausschließen#
In manchen Fällen kann es vorkommen, dass der erstellte Wareneingang nicht an das WMS gesendet werden soll. Dies ist z.B. dann der Fall, wenn der Wareneingang nur für interne Verarbeitungszwecke erstellt wurde.
Hierzu muss der Status des Wareneingangs auf "Offen“ eingestellt sein. Anschließend kann der Schalter "Externes WMS“ im Inforegister EDX auf "Aus“ eingestellt werden. Beim Umschalten wird folgende Abfrage angezeigt:
"Beim Freigegen des Wareneingangs erfolgt keine Übertragung an das externe WMS. Sind Sie sicher?"
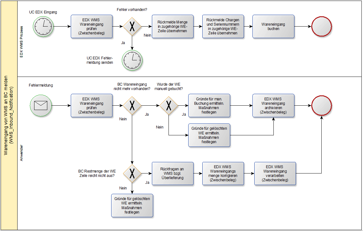
Wareneingang von WMS an BC (Inbound Notification)#
Allgemein#
Mit der Nachricht "WMS WHSE RECEIPT IMP“ werden die Wareneingänge vom Logistikunternehmen verarbeitet.
Die Nachricht kann mit dem EDX Zwischenbeleg "WMS Wareneingang“ bearbeitet werden.
Ablauf Anwender/EDX#
Das folgende Schaubild zeigt den automatischen Ablauf der Nachrichtenverarbeitung. Voraussetzung EDX Nachrichteneinrichtung:
- Automatische Verarbeitung ist aktiviert.
- BC Dokument freigeben ist aktiviert.
- BC Dokument buchen ist aktiviert
Das Buchungsdatum sollte auf "Eingangsbelegdatum“ eingestellt werden.
In diesem Fall wird das Buchungsdatum vom Logistikunternehmen verwendet.
WMS Zwischenbeleg#
Serien- / Chargennummer#
Die vom Logistikunternehmen zugeordneten Serien- / Chargennummern können mit der Aktion "Artikelverfolgung“ innerhalb der Zeilen abgerufen werden.
Packmittel#
Die vom Logistikunternehmen verwendeten Packmittel können mit der Aktion "Packmittel“ innerhalb der Zeilen abgerufen werden.
Die Übersicht enthält die SSCC/NVE sowie die jeweilige Paketverfolgungsnummer.
Hinweis
Aktuell werden die Packmittel beim Buchen des Warenausgangs nicht zu dem gebuchten Beleg übertragen.
Packliste#
Mit der Packliste werden die zurückgemeldeten Packmittel in hierarchischer Form dargestellt.
Für diese Darstellung muss das Logistikunternehmen zurückmelden, welches Packmittel in welchem Packmittel enthalten ist.
Wenn Umverpackungen für mehrere Herkunftsbelege verwendet werden, dann reicht es aus die Umverpackung bei ihrer ersten Verwendung zu melden. Bei den Folge-Herkunftsbelgen wird lediglich auf die zugehörige Umverpackung verwiesen (Contained in SSCC/NVE).
Beispiel:
| Type | Package Tracking No. | SSCC/NVE | Contained in SSCC/NVE | Package Description |
|---|---|---|---|---|
| Outer | 202103090000000001 | CONTAINER | ||
| Outer | DHL12334457563233 | 202103080000000000 | 202103090000000001 | PALETTE 1 |
| Inner | DHL12334457563234 | 202103080000000001 | 202103080000000000 | KLT |
| Inner | DHL12334457563235 | 202103080000000002 | 202103080000000000 | KLT |
| Additional | 202103080000000002 | BLISTER | ||
| Additional | 202103080000000002 | BLISTER |
Lagerort / Lagerplatz#
Bei Einsatz der App "KUMAVISION Quality Management" werden Lageplätze verwendet.
Der vom Logistikunternehmen zurückgemeldete Lagerplatz wird nicht verarbeitet. Innerhalb der Schnittstelle wird davon ausgegangen, dass der im Wareneingang angegebene Lagerplatz dem Liefer-Lagerplatz entspricht.
Aktion Prüfen#
Folgende Prüfungen werden ausgeführt:
| Status | Beschreibung |
|---|---|
| Wareneingangs-Nr. | Logistikbeleg muss existieren. |
| Wareneingangs-Zeilennummer | Logistikbelegzeile muss existieren. |
| Herkunftsnummer | Wenn übermittelt, dann muss die Herkunftsnummer mit der Herkunftsnummer aus der Logistikbelegzeile übereinstimmen. |
| Artikelnummer | Artikelnummer muss existieren und mit Logistikbelegzeile übereinstimmen. |
| Variante | Variante muss existieren und mit Logistikbelegzeile übereinstimmen. |
| Menge geliefert | Muss <= Restmenge der Logistikbelegzeile sein. |
| Seriennummer/Chargen | Müssen vorhanden sein, wenn der Artikel Chargen- oder Seriennummernpflichtig ist. |
Aktion Buchen#
- Buchungsdatum des Logistibelegs wird gemäß EDX Nachrichteneinrichtung eingestellt.
- WMS Auftragsnummer / Transportnummer wird in den Logistikbeleg übernommen.
- Menge geliefert wird in Logistikbelegzeile übernommen.
- Serien- / Chargennummer werden in Herkunfsbeleg übernommen.
- Wareneingang wird gebucht, wenn dies in der EDX Nachrichteneinrichtung eingestellt ist.
- Packmittel werden an die gebuchte Verkaufslieferung übertragen.
Wareneingang#
WMS Auftragsnummer / Transportnummer#
Die vom Logistikunternehmen verwendete Auftragsnummer sowie Transportnummer wird im Inforegister EDX angezeigt.
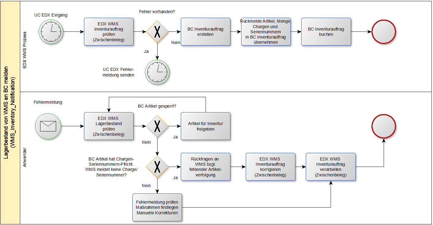
Lagerbestand von WMS an BC (Inventory Notification)#
Allgemein#
Die Nachricht kann mit dem EDX Zwischenbeleg "WMS Lagerbestand“ bearbeitet werden.
Auszug aus Microsoft Dynamics 365 Business Central1 Onlinehilfe:
[...] Sie können mithilfe der Inventurauftrags- und Inventurerfassungsbelege eine Inventur der Artikel durchführen. Die Seite Inventurauftrag wird verwendet, um das vollständige Inventurerfassungsprojekt zu organisieren, zum Beispiel eines pro Standort. Die Seite Inventurerfassung wird verwendet, um die tatsächliche Zählung von Artikeln mitzuteilen und zu erfassen. Sie können mehrere Aufzeichnungen für einen Auftrag erstellen, z. B. das Verteilen von Artikelgruppen an verschiedene Mitarbeiter.
Der Bericht Inventurerfassung kann aus jeder Erfassung gedruckt werden und enthält leere Mengenfelder zur Eingabe des gezählten Lagerbestands. Wenn ein Benutzer fertig ist mit der Erfassung und die Mengen auf der Seite Inventurerfassung eingegeben wurden, wählen Sie die Aktion Fertigstellen aus. Dadurch werden die Mengen an die entsprechenden Zeilen der Seite Inventurauftrag übertragen. Durch diese Funktion ist sichergestellt, dass keine Artikelanzahl zweimal erfasst werden kann. [...]
Ablauf Anwender/EDX#
Das folgende Schaubild zeigt den automatischen Ablauf der Nachrichtenverarbeitung.
Voraussetzung EDX Nachrichteneinrichtung:
- Automatische Verarbeitung ist aktiviert.
- BC Dokument freigeben ist aktiviert.
- BC Dokument buchen ist aktiviert
Das Buchungsdatum sollte auf "Eingangsbelegdatum“ eingestellt werden.
In diesem Fall wird das Buchungsdatum vom Logistikunternehmen verwendet.
Rückmeldung des Artikelbestands für alle Lagerplätze#
Hinweis
Das Logistikunternehmen muss den Bestand eines Artikels für alle Lagerplätze zurückmelden.
Der Inventurauftrag gleicht den Bestand zwischen dem Logistikunternehmen und Microsoft Dynamics 365 Business Central1 ab. Wenn der Bestand eines Lagerplatzes vom Logistikunternehmen nicht zurückgemeldet wird, dann wird dieser Bestand ebenfalls in Microsoft Dynamics 365 Business Central1 gelöscht.
WMS Zwischenbeleg#
Seriennummer/Chargen#
Die vom Logistikunternehmen zugeordneten Seriennummern/Chargen werden direkt in der Zeile angezeigt.
Aktion Prüfen#
Folgende Prüfungen werden ausgeführt:
| Status | Beschreibung |
|---|---|
| Lagerort | Lagerort muss existieren. Wenn kein Lagerort zurückgemeldet wird, dann wird der Lagerort verwendet, welcher dem EDX Partner zugewiesen wurde. |
| Lagerplatz | Lagerplatz muss existieren. |
| Artikelnummer | Artikelnummer muss existieren (siehe WMS Einrichtung bzgl. gesperrter Artikel). |
| Variante | Variante muss existieren und mit Logistikbelegzeile übereinstimmen. |
| Seriennummer/Chargen | Müssen vorhanden sein, wenn der Artikel Chargen- oder Seriennummernpflichtig ist. |
Aktion Buchen#
- Erstellen eines Inventurauftrags
- Buchungsdatum des Inventurauftrags wird gemäß EDX Nachrichteneinrichtung eingestellt.
- Inventurerfassung für alle Artikel erstellen
- Inventurauftrag wird gebucht, wenn dies in der EDX Nachrichteneinrichtung eingestellt ist.
GS1 Application Receipt Acknowledgement#
Allgemein#
Mit der Nachricht "GS1 Application Receipt Acknowledgement“ kann eine Empfangsbestätigung zum Nachrichtenversender zurück übermittelt werden. Die Empfangsbestätigung kann bidirektional eingesetzt werden.
Beispiel: Nachricht von WMS an Microsoft Dynamics 365 Business Central1
WMS sendet den Lagerbestand.
Microsoft Dynamics 365 Business Central1 sendet nach Empfang des Lagerbestands die Empfangsbestätigung
Beispiel: Nachricht von Microsoft Dynamics 365 Business Central1 an WMS
Microsoft Dynamics 365 Business Central1 sendet den Warenausgang.
WMS sendet nach Empfang des Warenausgang die Empfangsbestätigung
Hinweis
Alle Nachrichten von Microsoft Dynamics 365 Business Central1 an WMS enthalten das Element TransmissionId mit einer eindeutigen GUID.
Bei den Nachrichten von WMS an Microsoft Dynamics 365 Business Central1 ist das Element TransmissionId optional. Wenn die Empfangsbestätigung von Microsoft Dynamics 365 Business Central1 an WMS genutzt werden soll, dann müssen die Nachrichten vom WMS eine eindeutige TransmissionId beinhalten.
Einrichtung#
Wie in Abschnitt "EDX Nachrichtenarten“ beschrieben muss die Nachricht "GS1 APP REC ACK EXP“ dem WMS Partner zugeordnet werden. Anschließend wird in der EDX Nachrichteneinrichtung die Option "Empfangsbestätigung“ aktiviert.
Guideline für GS1 Application Receipt Acknowledgement#
Die Nachrichtenbeschreibung kann direkt bei der GS1 abgerufen werden.
Application Receipt Acknowledgement - XML Application Receipt Acknowledgement | GS1
Beispiel Empfangsbestätigung von BC an WMS#
In folgendem Beispiel wurde der Lagerbestand vom WMS mit der Übertragungs-Id {B7E627FD-C00F-4826-93ED-B2D32D9F48E2} empfangen. Die Empfangsbestätigung wurde mit der Übertragungs-Id {8415449F-E9BB-40DF-A459-5170F20E9AB4} an das WMS gesendet.
Auszug aus der XML-Nachricht:
Beispiel Empfangsbestätigung von WMS an BC#
In folgendem Beispiel wurde der Warenausgang von Microsoft Dynamics 365 Business Central1 mit der Übertragungs-Id {970cd006-f6f5-4aff-b152-c2d92f29a661} an das WMS gesendet. Die Empfangsbestätigung wurde mit der Übertragungs-Id {897D7F20-265F-4A16-8D32-17565A62FFE4} vom WMS gesendet.
Auszug aus der XML-Nachricht:
WMS API Referenz#
In den folgenden Abschnitten werden die EDX-WMS-Ereignisse sowie deren Funktionalität beschrieben.
Hinweis
Bei den EDX WMS Integration Events wird immer als erster Parameter der "Sender“ übermittelt. In der folgenden Beschreibung ist dieser Parameter nicht aufgeführt, da die Dokumentation aus Sicht des Event-Publishers ist.
Für alle folgenden Events kann der Event-Publisher CodeUnit "EDX WMS AddOn“ verwendet werden.
Einbinden projektindividueller WMS Nachrichten#
Die Registrierung projektindividueller Nachrichten ist gemäß "EDX API Referenz“ umzusetzen.
Die Registrierung kann gemäß den unten aufgeführten Beispielen durchgeführt werden. "Objekt Type“ sowie "Objekt ID“ sind entsprechend auf das projektindividuelle Objekt umzustellen.
Achtung
Bei Verwendung eines XMLPorts für den Export von Warenein-/Warenausgängen muss sichergestellt werden, dass der XMLPort über ein Table Element für Warenein- bzw. Warenausgangszeile verfügt. Ist dieses Element nicht im XMLPort vorhanden, dann kommt es zu einem Fehler beim Export.
Bei Verwendung einer CodeUnit für den Export von Warenein-/Warenausgängen kann anhand des Feldes KVSEDXOutbound.“Record Id“ festgestellt werden, welcher Warenein- bzw. Warenausgang aktuell exportiert wird. Mit dem Feld KVSEDXOutbound."KVSEDX WMS Detail RecordId“ wird der aktuelle Herkunftsbeleg (Verkaufsauftrag, Einkaufsbestellung usw.) gemeldet.



OnBeforeInitializeWarehouseShipmentHeader#
Das Ereignis wird ausgelöst bevor im Warenausgang die WMS Daten (External WMS, EDX Partner) initialisiert werden.
OnAfterInitializeWarehouseShipmentHeader#
Das Ereignis wird ausgelöst, nachdem im Warenausgang die WMS Daten (External WMS, EDX Partner) initialisiert wurden.
OnBeforeInitializeWarehouseReceiptHeader#
Das Ereignis wird ausgelöst bevor im Wareneingang die WMS Daten (External WMS, EDX Partner) initialisiert werden.
OnAfterInitializeWarehouseReceiptHeader#
Das Ereignis wird ausgelöst, nachdem im Wareneingang die WMS Daten (External WMS, EDX Partner) initialisiert wurden.
OnAfterPostSalesDocPackages#
Das Ereignis wird ausgelöst, nachdem die Verkaufslieferung gebucht und die Pakete zur Verkaufslieferzeile übertragen wurden.
OnAfterPostPurchaseDocPackages#
Das Ereignis wird ausgelöst, nachdem die Einkaufslieferung gebucht und die Pakete zur Einkaufslieferzeile übertragen wurden.
OnBeforeCreateWarehouseReceipt#
Das Ereignis wird ausgelöst bevor der Zwischenbeleg "EDX Wareneingang“ verarbeitet wird.
OnAfterCreateWarehouseReceipt#
Das Ereignis wird ausgelöst, nachdem der Zwischenbeleg "EDX Wareneingang“ verarbeitet wurde.
OnBeforeCreateWarehouseShipment#
Das Ereignis wird ausgelöst bevor der Zwischenbeleg "EDX Warenausgang“ verarbeitet wird.
OnAfterCreateWarehouseShipment#
Das Ereignis wird ausgelöst, nachdem der Zwischenbeleg "EDX Warenausgang“ verarbeitet wurde.
OnBeforeCreateInventory#
Das Ereignis wird ausgelöst bevor der Zwischenbeleg "EDX Lagerbestand“ verarbeitet wird.
OnAfterCreateInventory#
Das Ereignis wird ausgelöst, nachdem der Zwischenbeleg "EDX Lagerbestand“ verarbeitet wurde.
OnBeforeCreateWarehouseShipmentState#
Das Ereignis wird ausgelöst bevor der Zwischenbeleg "EDX Warenausgang Status“ verarbeitet wird.
OnAfterCreateWarehouseShipmentState#
Das Ereignis wird ausgelöst, nachdem der Zwischenbeleg "EDX Warenausgang Status“ verarbeitet wurde.
OnBeforeCheckWarehouseReceipt#
Das Ereignis wird ausgelöst bevor der Zwischenbeleg "EDX Wareneingang“ geprüft wird.
OnAfterCheckWarehouseReceipt#
Das Ereignis wird ausgelöst, nachdem der Zwischenbeleg "EDX Wareneingang“ geprüft wurde.
OnBeforeCheckWarehouseShipment#
Das Ereignis wird ausgelöst bevor der Zwischenbeleg "EDX Warenausgang“ geprüft wird.
OnAfterCheckWarehouseShipment#
Das Ereignis wird ausgelöst, nachdem der Zwischenbeleg "EDX Warenausgang“ geprüftwurde.
OnBeforeCheckInventory#
Das Ereignis wird ausgelöst bevor der Zwischenbeleg "EDX Lagerbestand“ geprüft wird.
OnAfterCheckInventory#
Das Ereignis wird ausgelöst, nachdem der Zwischenbeleg "EDX Lagerbestand“ geprüft wurde.
OnBeforeCheckWarehouseShipmentState#
Das Ereignis wird ausgelöst bevor der Zwischenbeleg "EDX Warenausgang Status“ geprüft wird.
OnAfterCheckWarehouseShipmentState#
Das Ereignis wird ausgelöst, nachdem der Zwischenbeleg "EDX Warenausgang Status“ geprüft wurde.